0%

banner

Technological Milestone

Originating from the Zhejiang University Superconducting Quantum Computing Laboratory
2017
2019
2021
2023
2025
2017
2019
2021
2023
2025

A 10-qubit fully connected chip 

developed in the laboratory has broken the record for the number of globally entangled particles in solid-state systems.


10
Quantum Bit Number
99.9%
Single Bitemen Gate Authenticity
97%
The Authenticity of the Two-Bit Gate

The 20-qubit fully connected chip in the laboratory

featuring Schrödinger cat states, has once again broken the record for the number of globally entangled particles in solid-state quantum systems.

20
Quantum Bitcoin
99.9%
Single Bitcoin Gate Guarantee
98%
The Authenticity of the Two-Bit Gate

Tianmu No.1 superconducting quantum chip

realizes digital quantum simulation of topological time crystals for the first time.


36
Quantum Bitcoin
99.5%
Single Bitcoin Gate Guarantee
98.5%
The Authenticity of the Two-Bit Gate

Tianmu No.2 superconducting quantum chip

sets a new world record for the number of particles in global entangled states.


121
Quantum Bitcoin
99.9%
Single Bitcoin Gate Guarantee
99.4%
The Authenticity of the Two-Bit Gate

Tianmu 2.1 superconducting quantum chip

has realized thermal topological edge states for the first time


125
Quantum Bitcoin
99.95%
Single Bitcoin Gate Guarantee
99.5%
The Authenticity of the Two-Bit Gate
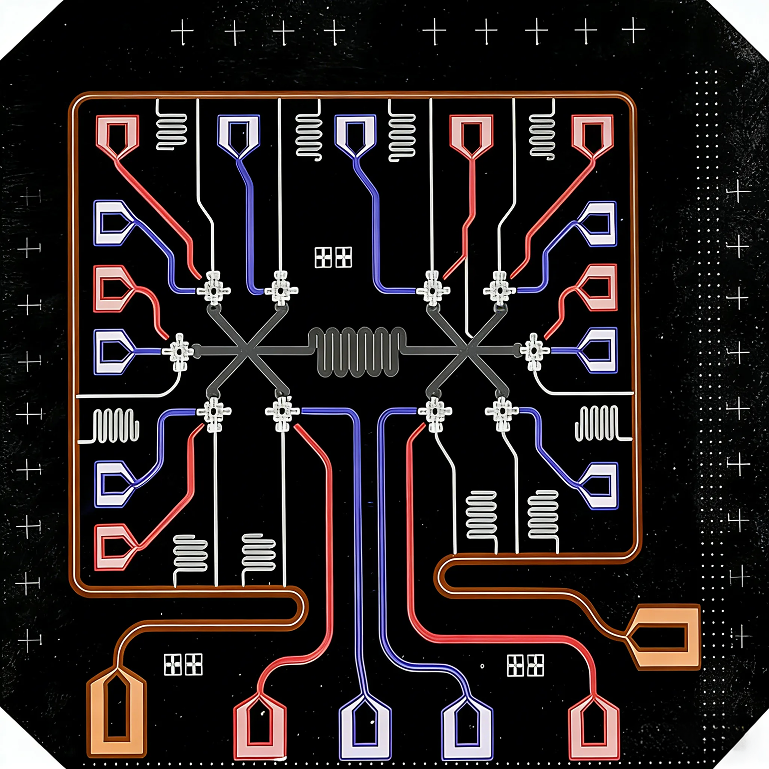
Superconducting Quantum Chip
Supports qubit count >100, coherence time >100 μs, single-qubit gate fidelity ≥99.95%, two-qubit gate fidelity ≥99.5%.
View More
Quantum Measurement and Control System
Modular design allows for scalability up to thousands of channels of synchronous measurement and control, suitable for large-scale quantum chip manipulation.
View More
Quantum Radio Frequency System
Self-developed quantum radio frequency chain, from signal generation to readout, providing reliable signal control for quantum computing systems.
View More

Our mission: Practical superconducting quantum computing